Le domaine des dispositifs médicaux numériques (DMN) est en constante évolution, avec de nouvelles technologies émergentes qui peuvent rapidement apporter des avantages. Il n’y a qu’à observer l’effet de l’annonce d’Apple il y a quelques jours pour le lancement de son casque AR/VR Reality pro. Beaucoup imaginent déjà des applications dans le domaine de la santé pour mieux accompagner les patients dans leurs maladies chroniques ou bien aider les professionnels de santé dans des actes chirurgicaux par exemple.
.png)
La mise en place de la prise en charge anticipée numérique (PECAN) s'inscrit dans la stratégie globale de la France d’accélérer le développement de la santé numérique et devenir un leader dans ce domaine. Annoncée dans le cadre du projet France 2030 par le Président de la République, cette stratégie est soutenue par un budget de 718,4 millions d'euros !
Cette initiative à pour objectif de faire rapidement bénéficier les patients des innovations médicales numériques en permettant à l’exploitant du DM de finaliser la démonstration du bénéfice clinique et/ou organisationnel tout en étant déjà remboursé. Les modalités d'application de cette mesure viennent d’être précisées par le décret du 31 mars 2023.
Mais plus de 3 mois après son lancement officiel, est-ce que PECAN remplit vraiment sa promesse ?
DMN & DTx companies are the new pharmaceuticals laboratories
Le Market Access est la démarche visant à accéder au remboursement par les organismes d'assurance maladie.
Pour les médicaments, le processus était traditionnellement basé sur des essais cliniques, des études d'efficacité et de sécurité et une évaluation par les autorités sanitaires. Une fois approuvés, les médicaments pouvaient être remboursés par l'Assurance Maladie. Près de 15 ans sont nécessaires pour qu'une molécule d'intérêt thérapeutique devienne un vrai médicament remboursé.
Aujourd’hui les fabricants de DM numériques peuvent aussi obtenir le remboursement de leurs produits par les systèmes de santé. Cela nécessite de démontrer la valeur clinique et économique de leurs dispositifs. Ils doivent collecter des preuves d'efficacité, de sécurité et de rentabilité pour convaincre les payeurs et les autorités réglementaires.
Le dispositif PECAN concerne 2 typologies de produits numériques pour le moment (source G_NIUS) :
- Les DM numériques à visée thérapeutique, c’est à dire, tout DM numérique qui vise à traiter, soigner une pathologie ou soulager les symptômes d’une maladie. Ne sont pas concernés : les DM numériques qui relèvent de la prévention, du diagnostic, de la compensation du handicap, du pronostic ou de la prédiction.
- Les solutions de télésurveillance combinant une surveillance médicale réalisée à distance par un professionnel médical ou une équipe médicale sur la base des données transmises par le patient et l’utilisation par le patient d’un dispositif médical numérique de télésurveillance.
Il permet une évaluation précoce de la valeur de leur innovation, ce qui leur donne une meilleure visibilité sur le marché et facilite la planification des activités de recherche et développement.
Dans un contexte économique où il est de plus en plus dur pour les entreprises du numérique d’obtenir des financements, PECAN peut devenir une véritable source de revenus. Ainsi, les fabricants accèdent au remboursement au bout de 1 ou 2 ans, là où il fallait plutôt 4 ou 5 ans. C’est une opportunité des les rendre un peu moins dépendants de levées de fond et d’innover plus vite.
En obtenant un remboursement anticipé, ils peuvent aussi accélérer l'adoption de leurs produits par les professionnels de santé et les patients, favorisant ainsi l'accès à des soins de qualité. Enfin, PECAN renforce la confiance dans les dispositifs médicaux numériques, en garantissant leur évaluation rigoureuse avant leur mise sur le marché.
Les exploitants peuvent être guidés par G_NIUS, une plateforme qui leur fournit les informations essentielles pour profiter de ce nouveau mode de prise en charge. Le portail industriel de l'Agence du Numérique en Santé (ANS) est également disponible pour répondre aux questions concernant la certification de conformité aux normes de sécurité et d'intéropérabilité. De plus, la Haute Autorité de Santé (HAS) développe un guide de dépôt et propose un accompagnement à travers des rendez-vous pré-dépôt ou des rencontres précoces afin d'assister les exploitants dans leur démarche.
Lorsque le fabriquant a déposé sa candidature, une feuille de route claire avec une validation sous 60 jours et l’accès au remboursement anticipé pendant 1 an.
Il ne dispose néanmoins que de 6 mois pour consolider sa valeur clinique à partir de la prise en charge anticipée et faire une demande d’inscription sur la liste des produits et des prestations et basculer dans le droit commun. Les 1 ans garantissent seulement un remboursement mais c’est bien au bout de 6 mois que vous devez déjà avoir fait vos preuves.
.png)
Mais 6 mois pour consolider sa valeur clinique, est-ce suffisant ? Pourquoi ne faisons-nous pas encore face à une première vague de candidatures PECAN ?
Quand tu donnes une noix à quelqu’un, donne-lui aussi de quoi la casser (proverbe géorgien)
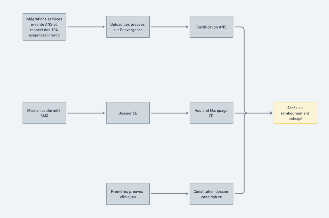
Personnalisation des soins, suivi en temps réel, interaction patient-professionnel de santé, intégration dans les systèmes de santé… en raison de leurs caractéristiques spécifiques, la prise en charge anticipée des DMN doit aussi intégrer d’autres exigences qui peuvent représenter une barrière importante à l’entrée :
- une mise en conformité avec le cadre d’intéropréabilité de l’ANS afin d’assurer une ouverture et un partage entre toutes les solutions numériques en santé et systèmes d’information de Santé. mais aujourd'hui encore peu connu et ayant des impacts sur le produit.
- un marquage CE, dans un contexte où la réglementation a évolué et où il est dur de trouver un organisme notifié
- le dépôt d’un dossier de candidature auprès du Ministère de la santé et de la sécurité sociale où il faut prouver le caractère présumé innovant du DMN ou de l’activité de télésurveillance, notamment en termes de bénéfice clinique ou organisationnel “d’après les premières données disponibles et compte tenu d’éventuels comparateurs pertinents”
.png)
Cette exigence vise justement à sélectionner les bons candidats, c’est à dire ceux suffisamment matures mais qui n’ont pas finalisé la preuve clinique du bénéficie clinique ou organisationnel.
C'est pour cela qu'à ce jour (13/06/23), seulement 1 dossier a été déposé pour PECAN !
Comment font nos voisins ?
PECAN est arrivé après plusieurs dispositifs similaires en Europe et a su tirer certains apprentissages pour arriver à cet équilibre.
Depuis 2021, en Belgique, les médecins ont la possibilité de prescrire des applications mobiles qui seront remboursées une fois qu'elles ont été validées par le parcours de remboursement mHealth. Cependant, après 2 ans, aucune prescription n'a été réalisée et 1 seule des 100 applications candidates a réussi à franchir la 3e et dernière étape. Démontrer l'efficacité clinique demeure l'obstacle principal pour ces traitements novateurs !
L’Allemagne, à l’inverse, compte désormais près d'une cinquantaine d'applications remboursées, appelés DiGA. La différence est que les preuves cliniques pour obtenir un premier accès au marché sont moins strictes : 29 de ces applications ont obtenu une autorisation temporaire de 1 an pour démontrer leur efficacité clinique. Durant cette période elles peuvent bien être prescrites et être remboursées par la sécurité sociale allemande.
Serons-nous plutôt proches de nos amis Belges ou nos amis Allemands ? Rendez-vous dans 1 an pour faire un premier le bilan.

Mais finalement, remboursé ou pas remboursé, il est essentiel de souligner que l'adoption de ces solutions reste le point central. L’Allemagne qui a ce système depuis 2 ans fait maintenant ce constant : +40 DiGA sont remboursés, pour autant le nombre de prescriptions ne décolle pas. D'ailleurs près de 6 DiGA ont été révoqués.
Les évolutions réglementaires en Europe favorisent l'innovation en créant de nouveaux modèles économiques. Cependant, même si ces applications sont remboursées, leur valeur ajoutée pour le système de santé est compromise si elles ne deviennent pas des nouveaux standard of care et ne sont pas prescrites par les médecins ou utilisées par les patients. Est-ce que la France saura apprendre des erreurs de ses voisins germaniques ?
Il faut donc garder à l'esprit que l'accès au marché n'est qu'un moyen et non une finalité en soi !
Rendez-vous en décembre pour faire le bilan du lancement de PECAN que nous espérons réussi.
Merci à Techtomed pour l'organisation des Learning Expedition DiGA et MHEALTH ainsi que DTX France 2023..
Vous avez des questions sur PECAN, vous avez besoin d’accompagnement ? Contactez-nous
Sources :